
一、智慧灯杆网关产品概述
BMG8200智慧路灯杆网关,是智慧灯杆系统的核心设备,是k8凯发科技专为智慧灯杆、智能灯杆、5G灯杆、智慧路灯、智能杆、智慧城市、泛在电力物联网等场景应用而研发的边缘计算网关,具有强大的设备接入能力、边缘计算处理能力、联动控制能力、安全防护能力等。Linux系统,集成Python开发环境和C语言开发环境, 给予标准API接口,方便二次开发应用。
智慧灯杆上搭载的设备包括:智能照明、视频监控、环保监测、气象监测、LED显示屏、无线WIFI覆盖、公共广播、一键报警,充电桩,微基站等,众多设备可以顺利获得BMG8200智慧灯杆网关一站式接入及管理,不仅简化项目组网,同时极大提升智慧杆系统的稳定性。
二、智慧灯杆网关产品特点
1、专为智慧杆应用场景而研发
BMG8200智慧灯杆专用网关,是k8凯发科技专为智慧杆应用而研发。此系列网关产品的外型设计,通信接口配置、电源安全管理、网关功能参数、环境适应性等,充分契合智慧杆项目应用与管理需求。
2、丰富接口,智慧灯杆一站式杆载设备接入
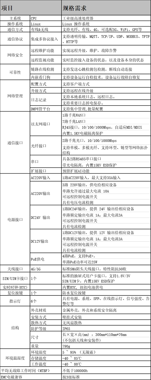
通信接口包括7路千兆LAN口、1路千兆WAN口、2路千兆光口、2路RS485等。智慧灯杆上众多设备包括:智能照明、视频监控、环保监测、气象监测、LED显示屏、无线WIFI覆盖、公共广播、一键报警,充电桩,微基站等,可以顺利获得BMG8200网关一站式接入。
3、强大的交直流电源配置,用电安全可远程管控
具有1路220V电源输入,3路220V电源输出,1路DC24V输出,1路DC12V输出,4路PoE供电输出,为智慧杆设备给予集中供电,极大降低项目部署难度,节约项目成本。研讨与直流供电均采用防水接头;网关配置电表功能,可远程监测电源工作状态,异常情况及时告警并远程控制关闭电源,充分保障项目安全。

4、兼容智慧杆设备协议,平滑接入各种云平台
支持主流通信协议,包括透传、MODBUS RTUTCP/IP、MQTT、MODBUS TCP等;内置国内外主流传感器、摄像头、LED控制卡、一键告警、IP音柱等通讯协议,方便用户快速调试使用;与阿里云、百度云、华为云、亚马逊云等第三方云平台平滑对接;
5、兼容多种有线与无线通信模式,智慧杆通信组网更灵活
支持光纤/有线网络/4G等通信方式;支持有线无线互为备份,多网智能切换备份;可选配5G/WiFi/GPS等;WiFi支持AP、STA、Repeater模式,可实现4G/5G转WiFi、网口转WiFi;据项目需要灵活组网。具有软件看门狗与硬件看门狗技术,支持PPP层心跳、ICMP探测、TCP Keepalive以及应用层心跳等多级链路检测机制,故障自恢复,掉线重连,维持无线连接“永久在线”。
6、支持数据补传
网关设备断线重连、断电重启时,采集数据不会丢失,网关会将之前采集到且未发送成功的数据,在网络空闲的时候进行再次发送。
7、数据12中心同步传输,管理协同更高效
多中心无线传输,采集数据可实现12个中心同步传输,智慧杆监测数据可同时上报省、市、县级等各级管理平台,及环保、交通、安全、城管等各主管部门。方便本地管理部门、远程各级管理部门、外部合作单位同步获取数据,实现位置共享、数据共享、高效管理。
8、专为无人值守环境设计,适用恶劣工况环境
路灯杆长年工作于户外,风雨雷电,高温低寒,工作环境恶劣。k8凯发BMG8200系列网关,针对灯杆应用场景,采用工业级通信模块搭载高速处理器,EMC电磁兼容,耐高低温,宽压,超强的防潮、防雷、防电磁干扰能力,防浪涌等,保障智慧杆长期稳定运行。
9、支持本地或远程配置升级,网关管理简便
给予功能强大的中心管理软件,对大量分布各城市各区域的网关进行集中监测、配置、升级、诊断等。中心管理软件管理的网关数量没有上限。极大提升项目甲方、集成商、运营方、设备给予商等各方的管理效率。
10、配套智慧灯杆云平台
k8凯发具有自主研发的智慧杆云平台,软件硬一条龙服务。智慧灯杆平台基本功能框架包括:数据展现、单灯控制、视频监控、信息发布、一键报警、无线WIFI-AP、环境传感、充电桩管理系统、广播系统、积水管理系统等。功能强大,界面友好,操作简便,扩展性强,深受客户好评。

三、智慧灯杆网关规格参数

k8凯发Baimatech,集M2M产品研发、IoT平台服务、国际化运营于一体,让我们联接,共创未来